Indrek Saul – Kasvustrateegia konsultant
Selle artikli lugemiseks kulub sul vaid 10 minutit.
Strateegia ei ole ainult otsused.
Strateegia ei ole slaidipakk.
Strateegia ei ole ainult elluviimise kava koostamine.
Strateegia loomine on õpiprotsess.
See on protsess, mille käigus ettevõte õpib vastama kõige olulisematele küsimustele::
- mis on oluline ja mis ebaoluline,
- mis on õige ja mis vale,
- mis on suure ja mis väikese mõjuga
Strateegia loomisel tekivad need vastused harva korraga. Need tekivad üksikute teadmiste kildudena. Erinevate võtmeisikute teadvuses. Oluline ei ole mitte niivõrd iga kild eraldi, vaid see, kuidas need killud omavahel kokku sobituvad – millised on seosed nende vahel.
Just see seoste loomine on strateegia loomise tuum. Ja seetõttu ei ole strateegia loomine pelgalt planeerimine. See on ka õppimine.
Miks on strateegia loomine õpiprotsess?
Kõik oskused ja teadmised, mida ettevõttes vajatakse – turundus, müük, tootmine, finantsjuhtimine, andmeanalüüs – peaksid olema kooskõlas strateegiliste teadmistega. Need peaksid olema strateegia teenistuses ja aitama seda ellu viia.
Praktikas see sageli nii ei ole.
Strateegia loomise käigus õpitu määrab, mida organisatsioon peab oluliseks, mida õigeks ja mida mõjusaks. Kui õppimine jääb pealiskaudseks või killustunuks, ei teki ka ühist arusaama ega kooskõlalist tegutsemist.
Strateegia loomisel õpitu määrab:
- mida me peame oluliseks,
- millele me paneme ressursse,
- millest me teadlikult loobume.
See on alus kõigele muule.
Mõistekaart kui mõtlemise tööriist
Inimesed loovad teadmistest oma peades pilte, kujutavad ette, kuidas teadmised omavahel seonduvad, kuidas üks asi mõjutab teist, mis millest tuleneb ja kuhu miski viib. Neid pilte nimetatakse mõistekaartideks.

Joonis 1. Mõistekaart. Indrek Saul
Probleem on selles, et need mõistekaardid on teistele nähtamatud.
Need muutuvad ajas. Ja need on eri inimestel väga erinevad.
Kui need kaardid jäävad nähtamatuks, siis:
- igaüks teeb otsuseid oma loogika järgi,
- tegevused ei ole sünkroonis,
- tekib vastuseis võõraste kaartide vastu (hambaharja sündroom), mida keegi ei oska seletada.
Seepärast on strateegia loomisel äärmiselt oluline vormistada need seosed visuaalsesse vormi. Mõistekaart – strateegiakaart – teeb nähtavaks selle, kuidas ettevõte iseenda tegutsemise loogikat mõistab.
Seepärast on väga oluline, et seosed saaksid kirjalikus ja visuaalses vormis püsivalt talletatud.
Õpistiilid – populaarne müüt
Sageli räägitakse õpistiilidest. Üks populaarne käsitlus on VARK: visuaalne, auditiivne, lugemine (reading), kinesteetiline. Need kategooriad kõlavad intuitiivselt õigesti — inimestel on tugev tunne, milline on nende eelistatud õpistiil.

Joonis 2. VARK õpistiilid. Indrek Saul
Hariduses on sellest saanud populaarne idee, sest see lubab lihtsat lahendust: kohanda materjale õpistiilile ja tulemused paranevad.
Paraku uuringud seda ei kinnita. Mitmed teaduslikud katsed on näidanud, et õpilaste stiiliga sobitamine ei paranda tegelikult tulemusi.
Pashler jt (2008) avaldasid põhjaliku ülevaate „Learning Styles: Concepts and Evidence”, mis järeldas, et peaaegu ükski korralikult disainitud katse ei näita, et õppijate „stiiliga” sobitamine parandaks tulemusi.
Riener ja Willingham (2010) argumenteerisid ajakirjas Daedalus ilmunud artiklis „The Myth of Learning Styles”, et inimesed küll erinevad, kuid mitte nii, et sensoorse stiili järgi kohandatud õpetus oleks kasulik. Pigem on kasu sisule sobivast esitusviisist ja üldistest tõenduspõhistest strateegiatest.
Idee püsib sellepärast, et inimestele meeldib ennast ja teisi kategooriatesse jagada — see annab tunde, et mõistame paremini.
Mis tegelikult töötab?
Tõenduspõhiselt aitavad õppimisele kaasa hoopis teised võtted:
- Kordamine — materjali korduv läbitöötamine
- Selgitamine oma sõnadega — materjali ümbersõnastamine
- Sügav mõtestamine (sense-making) — see on kõige olulisem
- Testimine — enda teadmiste kontrollimine praktikas
Oluline pole mitte VARK õpistiili sobitamine õppijaga, vaid VARK esitlusviisi sobitamine õpetatava sisuga. Ruumilisi asju, seoseid ja protsesse on parem selgitada piltide ja diagrammidega kui tekstiga.
Kuidas õppimine tegelikult toimub – Kolb’i õpitsükkel
Minu jaoks on kõige selgem ja praktilisem käsitlus õppimisest Kolb’i õpitsükkel. See koosneb neljast etapist. Oluline on mõista, et tsükkel võib katkeda igas etapis – ja kui see katkeb, siis õppimist tegelikult ei toimunud.
1. Kogemine
Kõik algab kogemusest.
Enamik kogemusi on meile tuttavad ega vaja edasist mõtestamist.
Tsükkel katkeb, kui kogemus on tuttav.
2. Peegeldamine
Kui kogemus ei sobitu hästi meie senise arusaamisega, peame peatuma ja mõtlema, mida see tähendab. Peegeldamine on katse sobitada uut kogemust olemasolevate mudelitega.
Kui me suudame kogemuse „ära seletada“, kaob vajadus edasi liikuda.
Tsükkel katkeb, kui peegeldamine lõpeb tõdemusega „ah, ma ju teadsin seda“
3. Mõtestamine
Kui kogemus ei sobitu õppija senise arusaamaga maailmast , tuleb kogemust Sügavalt mõtestada ja oma arusaamu muuta See on ebameeldiv hetk, sest peidab endas mõtet „ma olen rumal“. Meil on raske tunnistada oma ekslikkust, loobuda oma uskumustest, muutus on ebamugav, vaimselt valus. Kuid see ebamugavus on ainus tõend sellest, et me tegelikult õpime.
„Ilma ebamugavuseta ei ole õppimist!“
Tsükkel katkeb, kui me ei taha või ei oska seostada uut kogemust senise maailmapildiga, õppimist ei toimu
4. Katsetamine
Viimane samm on uue maailmapildi, uute teadmiste proovimine päriselus.
Kui need ei tööta, on võimalik tagasi liikuda peegeldamise ja mõtestamise juurde.
Tsükkel katkeb, kui katsetamist ei toimu või kui katsetamine lõpeb tõdemusega „See ei toimi“ ning õppimist ei toimu.
Miks on õpitsükli järgmine strateegia loomisel kriitiline?
Strateegia loomine järgib täpselt sama tsüklit:
- Kogemine: turuolukord, klienditagasiside, suundumused, analüüsid
- Peegeldamine: mida see meie jaoks tähendab?
- Mõtestamine: kuidas me peaksime tegutsema?
- Katsetamine: strateegia elluviimine ja tulemuste jälgimine
Kui mõni etapp jääb vahele, ei teki organisatsioonilist õppimist.
Strateegia võib olla kirjas, aga arusaam ei ole ühine ühine.
Sügav mõtestamine (sense-making) strateegia loomisel
Strateegia loomisel on sügav mõtestamine kõige olulisem töö.
See tähendab arusaamist, kuidas teadmised, valikud ja tegevused omavahel seotud on.
Selleks peavad võtmeisikud:
- selgitama eesmärke oma sõnadega
- kirjeldama tegevusi ja nende tähendust
- kokku leppima mõõdikutes
- ja looma ühise tähenduse
Individuaalsest õppimisest organisatsioonilise teadmiseni
Strateegia ei ole üksikute inimeste arusaam.
See on ühine teadmine, mis peab olema kirja pandud ja taasesitatav.
Strateegiakaart koos legendiga muudab:
- individuaalse arusaama
- ühisteks kokkulepeteks
- ja organisatsiooniliseks teadmiseks
Näide: seitse mõistet, kolm täiesti erinevat kaarti
Kui palusin kolmel võtmeisikul seostada seitse strateegilist mõistet, tekkis kolm täiesti erinevat kaarti. Kõik loogilised – ja kõik erinevad.
Kui need erinevused jäävad nähtamatuks, ei sünkroniseeru ka tegevused.
Seepärast on ühine visuaalne strateegiakaart hädavajalik.
Minu roll strateegia loomisel
Minu roll ei ole öelda, milline strateegia on „õige”.
Minu roll on:
- tuua võtmeisikud kokku
- aidata neil oma mõtted lahti rääkida
- ühtlustada arusaamu, luua ühine keel strateegiast rääkimiseks
- visualiseerida seosed
- aidata hinnata tegevuste mõju
- seostada eesmärgid ja tegevused suurima mõjuga põhjus-tagajärg seoste kaudu
Selleks olen loonud Kasvustrateegia Sprindi metoodika: 1–2 tööpäeva pikkuse, intensiivse ja kaasava protsessi, kus:
- kõik võtmeisikud on kaasatud
- vastuseis võetakse maha enne, kui see tekib
- strateegiline loogika saab paika
- tekib visuaalne strateegia kaart

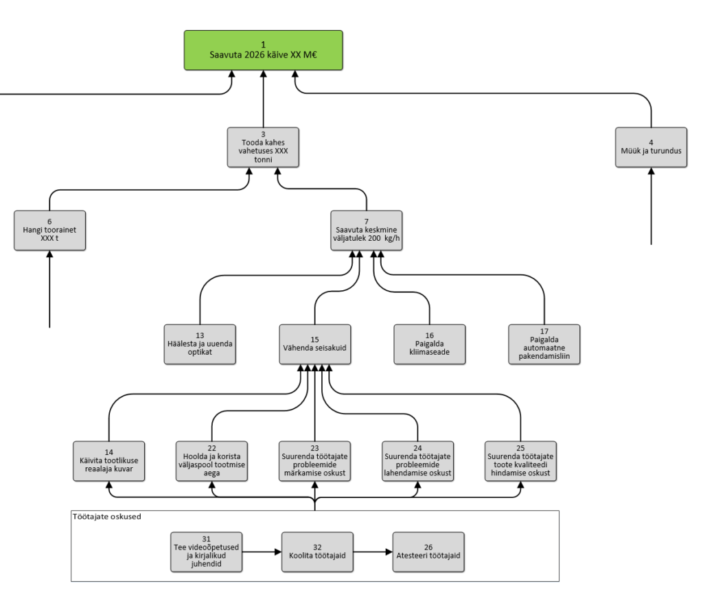
Joonis 3. Strateegiakaart. Indrek Saul

Joonis 4. Strateegia kaardi lühike legend strateegiakaardi kõrva. Indrek Saul

Joonis 5. Strateegiakaardi pikk legend strateegia dokumentides. Indrek Saul
Strateegia sprindi väärtus ei ole ainult otsustes, vaid ühises õppimises ja arusaamises, mis jääb organisatsiooni alles ka pärast sprinti.
Lõpetuseks
Strateegia ei ole pelgalt otsused ja kavad.
Strateegia on õppimine, millest sünnib ühine arusaam ja kooskõlaline tegutsemine.
Kui see õppimine toimub koos, selgelt ja teadlikult,
siis sünnib strateegia, mis viib ka päriselt edasi.
Strateegia i sünnin inspiratsioonist kuid elama hakkab ühisest mõtestamisest ja õppimisest.
Kui tahad teada, kuidas kasvustrateegiat päriselt luua – koos, kiiresti ja tulemuslikult, siis:
👉 vaata kasvustrateegia sprindi lähemalt: saul.ee/teenused/kasvustrateegia
👉 jälgi mind LinkedInis: www.linkedin.com/in/indreksaul
👉 liitu uudiskirjaga lehel all, kui tahad mõista, kuidas strateegilised otsused tegelikult sünnivad 👇
Mõtle koos. Tegutse koos. Kasva koos.
PS! Praktika näitab, et 1 € investeering kasvustrateegia sprinti toob keskmiselt tagasi 17 € – paremate otsuste, fookuse ja elluviimise kaudu.