Indrek SaulIndrek Saul

  • Home
  • Minust
  • Teenused
  • KLIENDID
  • Soovitused
  • Blogi
  • Kontakt
  • Home
  • Minust
  • Teenused
  • KLIENDID
  • Soovitused
  • Blogi
  • Kontakt
Indrek Saul
Indrek Saul

Blogi

Blogi

  • Wihuri meeskond: Kogu Wihuri meeskonnaga aasatakoosolekul kasvustrateegiat prioriseerimas

    Nad ju ei oska strateegiat teha!? Kuidas võtmeisikute kaasamine muudab strateegia edukaks

  • Artikkel 3 - LLM võrdlus

    Claude vs ChatGPT vs Gemini – kes võitis?

  • Nelja tehisintellekti testimine

    Kuidas ma testisin 4 AI-d: metoodika ja seadistuste lõksud

  • AI strategy generator

    Kuidas piinlik esitlus viis mind AI strateegiavõimekuse uurimiseni

  • Lõik strateegia kaaridst

    Strateegia loomine on ettevõtte kõige olulisem õpiprotsess

  • Konjunktuuriinstituudi metoodika muutuse „hind“ on umbes miljard eurot

  • Miks ambitsioon juhib ettevõtet oluliselt paremini kui visioon?

  • Mida meil on õppida kaitseministeeriumi kobarkäkist?

  • Surm PowerPoint’i läbi ehk kui lühikeseks tuleb teha strateegiadokument?

  • Kuke muna pole veel eristumine

  • Kasvustrateegia Sprindi mõju ettevõtte majandustulemustele

  • Konsultant – kulu või investeering?

  • Pooled sinu võtmeisikud ei usu strateegiasse ja see vähendab kasumit

  • Hambaharja sündroom strateegia loomisel

  • Draama eksporditurgude valikul: kuidas lõpetada lõputud vaidlused?

  • Strateegia konsultant – kulu või investeering?

  • Valitsus ei taha või ei oska majandust mõõta

  • Eesti tarbijate ostujõul pole viga midagi!

  • Kindlusest ja kasvust koalitsioonileppes

  • 9 viisi, kuidas mõjutada kliendi hinnataju ja müüa kallimalt

  • Ambitsioonikatele ettevõtetele

  • meeskonna strateegiline juhtimine

    Kööginoaga kirurgiat ei tee ehk nüridest tööriistadest koroonakriisi juhtimisel

  • Epideemia seis 18. detsember

  • Kriisikomisjon on 3 nädalat ajast maas

  • Algoritm koroonaviiruse leviku ennustamiseks

  • Halvim koroonastsenaarium teostus?

  • Mis on COVID kriisi strateegilise juhtimise eesmärk?

  • indrek saul strateegia ja usk strateegiasse

    Millest sõltub strateegia edukus?

  • indrek saul kuhu ettevõtete ärikasv kinni jääb strateegiline juhtimine

    Üks kindel koht, kuhu ettevõtete ärikasv kinni jääb

  • indrek saul ettevõtete strateegiline juhtimine

    Kuidas koostada ärikasvu strateegia 10X tavalisest kiiremini ?

  • indrek saul strateegiline juhtimine coach

    6 põhjust ettevõtte kasvustrateegi kaasamiseks, mida kõik juhid peaksid teadma

  • meeskonna strateegiline juhtimine

    Jagan sinuga kolme hoiatavat näidet käibekasvu kohta

  • strateegiline juhtimine indrek saul

    Kuidas strateegiline juhtimine aitab kriisist kasu saada (video)

  • hinnapsühholoogia indrek saul

    Kuidas müüa kõrgema hinnaga

  • ärikasv indrek saul

    Kriisis tuleb toetada riigi konkurentsivõimele olulisi ettevõtteid

  • strateegia praktikum eas indrek saul

    Äristrateegia praktikum aitab sinu ettevõttel kasvada

  • kasvustrateegia coach indrek saul

    Tasuta hinnapsühholoogia alane seminar – #TEW2020

  • ettevõttete strateegiline juhtimine koolitus indrek saul

    Kolm lihtsat tegevust, mis aitavad kriisi ajal ettevõtet edukalt juhtida

  • ettevõtte strateegiline juhtimine indrek saul

    Peamised takistused, miks Eesti ettevõtted ei kasva

  • Hirm ja usk tüürivad majanduskriisi

  • COVID-19 pandeemia seis 14. mai

  • COVID-19 pandeemia seis 8. mai

  • Eesti tervisekriisi seis 5. mail

  • Hea või halb väljumise strateegia?

  • COVID-19 pandeemia seis 23. aprill

  • COVID-19 dashboard

    COVID-19 pandeemia seis 16. aprill

  • COVID-19 pandeemia seis 13. aprill

  • Kriis rullub lahti ja kinni nagu ruloo

  • COVID-19 pandeemia seis 1. aprill

  • COVID-19 pandeemia seis 25. märts

  • Inspiratsioonipäev vs Gaselli Kongress

    Mida Sa Gaselli Kongressil ei kuulnud!

  • W.EG. Eesti kiire kasvu mootor

  • Mis on ühist Jason Bourne’l ja heal müügijuhil

  • Kasvukiirendi duubeldab kasvu

  • Miks meil pole võitvaid müügiargumente?

  • Kasvujuhtide päev Kasvukiirendis

  • Vaja on lahti rebida Ida-Euroopa kuvandist

  • Mida teha, kui kõik on £%#& targad aga strateegias kokkuleppele ikka ei…

  • Kuidas strateegia hinnasõtta viib

  • Ebamugavuseta pole õppimist ega kasvu

  • Haara hokikepp ja paneme täiega!

  • Panna on vaja

  • Kas Sul oleks kasu plokiahelast?

  • Supertrendide mõju meie lähitulevikule

  • Mis päästab digitaalsest pärisorjusest?

  • Mida õppida eksponentsiaalses maailmas?

  • Mugavus- või igavustsoon

  • Pole olemas suuri ja keskmisi eesmärke…

  • Strateegia tehtud, jätkame igapäevaga

  • Tee nii #4

    Kasvupotentsiaali analüüs viib kasvuni

  • Strateegia = tegevuskava mingi eesmärgi saavutamiseks?

  • Ära kehtesta reegleid erandi järgi

  • Arvamuslugu: (Eesti) brändiloome püha kolmainus

  • Strateegiat loo koos nendega, kellega seda ellu viid

  • Arvamuslugu: Kuidas luua Eesti brändi?

  • Pean olema seal, kus on mu konkurendid?

  • Kuidas muuta inimeste käitumist?

    Kuidas muuta inimeste käitumist?

  • Pane missioon ettevõtet juhtima

  • Indrek Saul

    ITuudised intervjuu: Indrek Saul aitab müüki kasvatada

  • Miks peaksid 2017. aasta plaane tegema detsembris

  • Oled nagu rohutirts?

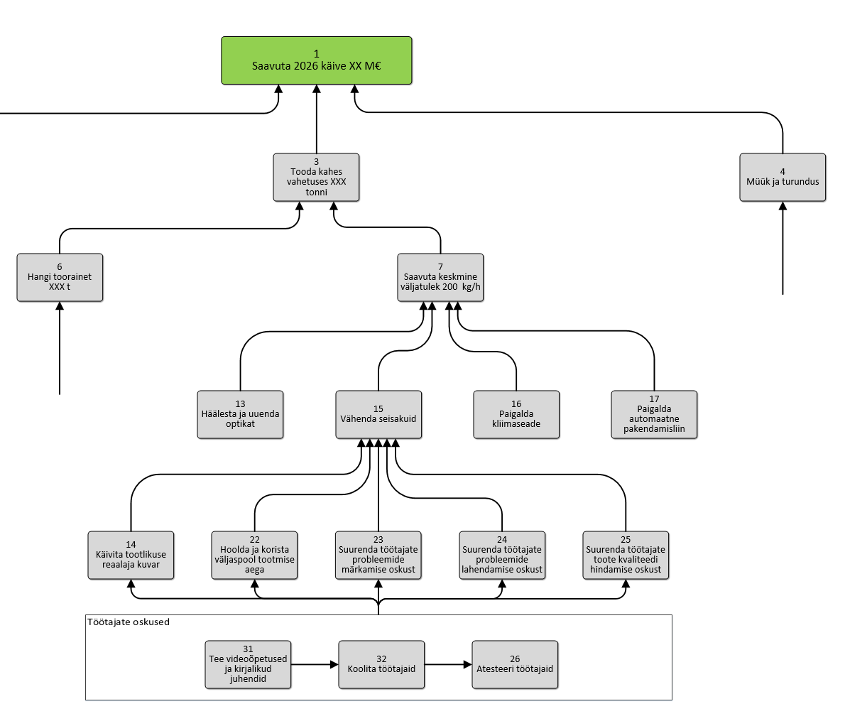
  • plokkskeem

    Käsi püsti kes on strateegiadokumendi läbi lugenud…?

  • selling

    Kui ei eristu, tuleb (hinna)sõda

  • Ajajuhtimise asendamatu abimees

  • Meeskonnatööst värske pilguga: kasumi kasvatamiseks pelgalt meie-tundest ei piisa

  • Kuidas panna klient autopiloodil ostma?

  • Miks ma enam kunagi ei anna X soovitust müügikäibe kasvuks!

  • Kui suur võiks Sinu ettevõtte käibekasv tegelikult olla?

  • Müügikasvu saavutamiseks vajalike edutegurite määratlemine

  • CRM hanke edu 3 eeldust

  • Konverentsist CRM2016EST

  • Ei taha, ei viitsi, mulle ei meeldi… räägime emotsioonidest igapäevatöös

  • Ebatäpne sihtimine vähendab tuleviku müügivõimalusi

  • Kliendiandmete vähene kasutus on märk üldisest analüütilisest võimetusest

  • Õhtune vahetus müügitöös jätab konkurendi pika ninaga

  • Pärnu Finantskonverentsil räägin, kuidas määrata kõige tähtsamad tegevused müügikasvu suurendamiseks?

  • Helikopter, zoom ja halvad otsused

  • Kas masu ajal olid jõulud või ei olnud ehk kui palju majanduskasv…

  • Äpud luurajad, ägedad andmekogujad ja ohtlikud kliendikaardid

  • Karp katki, “karp lahti” ehk klienditeenindus millist pole kaua kogenud

  • Lihtne näide eristumisest – müüvad nii hind kui kvaliteet

Jaluse navigatsioon

Kiiremini kasvada pole alati lihtne. Kõiki strateegilisi võimalusi ise avastada on keeruline.

Liitu minu uudiskirjaga, kus jagan konkreetseid nõuandeid, tööriistu ja praktilisi võtteid, mida kasutavad ambitsioonikad Eesti ettevõtjad kasvu kiirendamiseks. Saad neid kohe rakendada ja sättida oma ettevõtte kasvu fookust teravaks.

Liitun uudiskirjaga

Esimene samm kasvu suunas on selgus.

Kirjuta mulle oma ettevõtte olukorrast ja vajadustest.

Saame kokku ja arutame, millised strateegilised teemad tuleb esmajärjekorras töösse võtta.

Liitun uudiskirjaga
Saadan e-kirja

  • indrek@saul.ee
  • +372 50 43 196
  • Kasvukiirendi
Sinpal OÜ

Liitu uudiskirjaga!

Jagan nõuandeid ettevõtte kasvu, strateegia ja eristumise teemadel. Lisaks värsked blogipostitused, videod, juhtumianalüüsid ja uudised.