Indrek Saul – Kasvustrateeg
Selle artikli lugemiseks kulub sul umbes 8 minutit.
Kuidas ühe geniaalse rootslase 30 aasta vanune idee, skandaal, surma ja taassünd näitab, miks enamik ettevõtteid AI ajastul jäävad keskpärasteks, halvemal juhul kaotajateks.
Pärnu Juhtimiskonverents. Istun saalis ja kuulan Leif Edvinssoni, Skandia intellektuaalkapitali direktorit. Ta on esimene inimene maailmas sellise ametinimetusega. Ta räägib millestki, mis tänapäeval on kasulik kõigile, kuid mida toona keegi polnud varem nii sõnastanud:
ettevõtte tõeline väärtus ei peitu bilansis.
See peitub inimeste peades. Suhetes. Protsessides. Kogemustes.
Ta nimetab seda intellektuaalkapitaliks (Intellectual Capital, IC).

Joonis 1. Leif Edvinsson
Jaa! Muidugi!
Ma olin olnud 13 aastat IT firma juht ja omanik, määratlesime ennast professionaalsete teenuste firmana (Tom Petersi järgi). Meil ei olnud bilansis peaaegu mitte midagi, aga ettevõtte hind oli kõrge.
Töötasin sel ajal KPMGs ja üks minu auditi kolleegide igapäeva teemadest oli: kuidas hinnata ja kajastada vara, mida bilansis ei ole.
IFRS standardid hakkasid sel ajal võimaldama immateriaalse vara kajastamist – kaubamärgid, patendid, kliendisuhted. Raamatupidamine oli astunud esimese sammu nähtamatu väärtuse nähtavaks tegemisel.
Tundus geniaalne kontseptsioon.
Edvinssonil oli olemas ka tööriist IC mõõtmiseks – Skandia Navigator. Proovisin seda rakendada.
Jube keeruline. Peamiselt seetõttu, et intellektuaalkapitali ongi väga keeruline mõõta. Veel keeruliseme talletada!
Idee, mis oli 30 aastat ajast ees
Juba 1994. aastal avaldas Skandia maailma esimese intellektuaalkapitali aruande. Mitte finantsaruande, vaid IC aruande, kus mõõdeti:
- inimkapitali
- struktuurikapitali
- suhtekapitali
- innovatsioonikapitali.
Kõik oli mõõdetud. Kõik oli dokumenteeritud.

Joonis 2. Intellektuaalkapital
Maailm vaatas suure huviga. Akadeemikud kirjutasid, juhid käisid kuulamas. Edvinsson sai isegi „Brain of the Year” auhinna, samal aastal kui Bill Gates ja Paul McCartney.
Pioneeri laev uppus
Minagi esinesin oma klientidele sellel teemal. Arutasime, kuidas seda mõõta ja aruandluses kajastada.
Aga see idee ei läinud lendu. Hullemgi veel….
Samal ajal, kui Edvinsson ehitas intellektuaalkapitali teooriat, toimus kaks paralleelset arengut, mis mõlemad lubasid rohkem, kui suutsid pakkuda.
IFRS ja immateriaalne vara
Esiteks IFRS. Rahvusvahelised raamatupidamisstandardid hakkasid 2000ndate alguses lubama immateriaalse vara kajastamist bilansis – patendid, kaubamärgid, kliendisuhted ja oskusteave. See oli üsna revolutsiooniline samm. Proovisime mitme kliendiga mõõta kliendikapitali väärtust. Elukaare väärtuse (LifeTimeValue) kaudu sai seda päris hästi teha. Näiteks Scania Eestis ja IF Kindlustuses kasutasime seda fookusklientide valikuks, turunduse sihtimiseks ning müügis klientide prioriseerimiseks.
Aga IFRS-il oli üks fundamentaalne piirang: see kajastas ainult seda, mida sai usaldusväärselt mõõta ja dokumenteerida. Teadvustamata teadmine – see, mida töötajad teavad, aga ei oska sõnastada – jäi endiselt bilansist välja. IFRS tegi nähtavaks selle, mis oli juba teadvustatud. Kirjutamata teadmist see ei puudutanud.
Skandia enda tragöödia
Teine areng oli Skandia ise. Lugu nagu krimifilmist. Samal ajal, kui Edvinsson ehitas intellektuaalkapitali teooriat, ehitas Skandia oma hävingut.
2003. aastal purunes ettevõte raamatupidamisskandaalis. Juhid olid aastaid saanud ebaseaduslikke hüvesid – luksuskortereid ja tohutuid boonuseid – need ületasid kõik piirid. Ettevõte, mis oli kuulutanud inimkapitali kõige väärtuslikumaks varaks, kohtles oma inimesi kui ressurssi, mida ekspluateerida.
Intellektuaalkapitali pioneer ei suutnud oma intellektuaalkapitali kaitsta.
Skandia müüdi osade kaupa. Edvinsson lahkus. IC aruandlus – see revolutsiooniline idee – hakkas hääbuma. 2012. aastaks oli börsifirmade IC aruandlus praktiliselt surnud. Viimane, kes midagi sarnast avaldas, oli Infosys 2011. aastal.

Joonis 3. IC reporting 1994-2012
Miks IC idee tegelikult hääbus ja miks see nüüd tagasi tuleb
IC ei hääbunud vale idee tõttu. See hääbus tööriistade puudumise tõttu.
Mõelge, mida tähendas teadmiste talletamine 1990ndatel: kirjuta käsiraamat, täida andmebaas, tee koosolekul märkmeid ja pane kõik intranetti. Keegi ei teinud seda, sest see oli valulik, aeganõudev (just tükkimine) ja ebatäpne. Teadmine jäi inimeste peadesse. Ja lahkus koos töötajatega, kadus pensionile jäämisega ja aurustus organisatsioonivahetusega.
Knowledge Management (KM) kui valdkond üritas seda probleemi 20 aastat lahendada. Hea idee.
Kehvad tööriistad.
Tulemus: süsteemid, mida keegi ei kasutanud – kallid konsultatsiooniprojektid, poolikud dokumendikuhjad.
Ja siis astub areenile AI…

Joonis 4. AI ja inimaju
Esimene AI, mis hakkas IC ja KM arengule päriselt kaasa aitama, on tehnoloogia, mida on arendatud juba aastakümneid – kõnetuvastus.
Alguses oli see tõeline naljanumber. Häälkäsklused mobiiltelefonis ja arvutis. Isegi mu häält ei tundnud ära, rääkimata sellest, mida ma rääkisin
Aga juba umbes nii viis aastat on eestikeelne kõnetuvastus olnud piisavalt kvaliteetne, et sellega oma peas tunglevaid mõtteid ja teadmisi kirjalikuks muuta.
Täna räägib ekspert 20 minutit mikrofoni – AI teeb sellest struktureeritud dokumendid ja lisab teadmusbaasi. Koosolek salvestatakse, transkribeeritakse automaatselt ja AI teeb kokkuvõtte – struktureerib ja kategoriseerib. Kliendikõned muutuvad suhtekapitaliks. E-kirjad, dokumendid ja arutelud – kõik see väärtuslik info, mis varem aurustus – seda saab nüüd talletada.
Kontseptsioon (IC), metoodika (KM) ja tööriistad (AI) kohtuvad
Edvinssoni saalis kuulates teadsin, et see on geniaalne idee. Läks mööda aastaid ja idee endiselt ei lenda? Miks? Sest selle teostamine on liiga keeruline, liiga aeganõudev.
Skandia ise hävis, sest struktuurikapitali võib mõõta, aga inimkapital vajab ka eetilist juhtimist. Tööriistadest üksi ei piisa. Ja IC aruandlus hääbus, sest mõõta seda veel kuidagi sai, aga talletada, kasutada ja arendada – see on hoopis teine asi.
Täna on olukord fundamentaalselt muutunud. AI on esimest korda inimkonna ajaloos muutnud teadmushalduse päriselt teostatavaks. AI ise on päris tubli osa inimkonna kirjapandud teadmistest meile kõigile kasutatavaks muutnud. Aga ainult avalikult kättesaadavad teadmised. Kõige väärtuslikum teadmus ei ole AI-le kättesaadav. Ja ei tohigi olla, sest see on sinu kõige kallim vara.
Siin on peamine mõte, mida ma tahan,
et sa sellest loost kaasa võtad!
Täna räägivad kõik AI oskustest. Promptimisest. Skillidest. Ma olen seda filmi juba varem näinud.
Turule tuli CRM tarkvara – „See aitab meil rohkem võita.”
Reaalsus: tänase päevani maadlevad ettevõtted, et kõik müügiesindajad seda kasutaks.
Turule tuli BI – ärianalüüsi tarkvara. Ma ise kuulutasin kunagi: „Elagu Excel, Excel on surnud!”
Reaalsus: täna on kõigil nii BI kui Excel. On see konkurentsieelis?
Turule tuli nutitelefon – revolutsioon. „Kui sul pole nutitelefoni, oled mängust väljas.”
Reaalsust tead isegi. Kas nutitelefoni kasutamine on konkurentsieelis?
Kui kõigil on samad tööriistad, siis tööriistade omamine ei tee sind teistest paremaks. Külla aga nende puudumine teeb sind teistest halvemaks. Selle nimi on hügieen.
AI (LLM) omamine ja selle kasutusoskus on HÜGIEEN.
Hügieeniga ei võideta. Selle puudumisega kaotatakse. Hügieen on tarvilik kuid mitte piisav eeldus võitmiseks. Kui su restoranis on hügieen korrast ära, kliendid tagasi ei tule. Kui sa selle korda teed, ei saa sa teha turunduskampaaniat “Tulge meie restorani, meil WC ei haise!”
Priit Kallas, üks Eesti tuntumaid AI eksperte, kirjutas hiljuti LinkedInis, et tal on lapsepõlvetrauma lollidest vestlusrobotitest, mis on lollid lauajalg. Pigem vestluslik otsingumootor kui assistent. Klient ei saa aru, mis toimub, sest googeldades saab ilmselt paremad vastused.
Margus Reinsalu kogemus Lufthansa AI agendiga võttis mitu tundi, kuigi oleks piisanud lihtsalt teavitusest, et asjaga tegeletakse ja antakse teada, millal uus lend läheb.
Lugu täpsemalt: 12-13. märts Lufthansa piloodid streigivad, seetõttu Marguse lend koju tühistati kaks päeva tagasi ja ta suunati edasi Luhtfansa AI agendi Elisa juurde. Margus tegeles AI agendiga 2-3 tundi ja lahendust ei saanudki, asi läks koguaeg hullemaks. Lõpuks suunas agent Marguse edasi live chati, et inimesega suhelda. Chatis oli aga järjekord üle tuhande ja kasvas kogu aeg. Lõpuks juba tundus, et ei saagi koju. Margus läks magama. Hommikul ärgates aga oli kesköösel tulnud email ja asi oli lahendatud – ta oli rebookitud järgmise päeva lennule Swissairiga. Asi sai lahendatud, aga Lufthansa Ai assistent oleks võinud inimesi sellest olukorrast ja lahendusest teavitada juba chati käigus. Mitte lasta inimestel mitu tundi lolli mängida.
Mis on selle tegelik põhjus? Mitte robot ise.
Teadmised on puudulikud!
Korralik juturobot vajab sisemist konteksti – ettevõtte toodete, teenuste ja protsesside kohta.
See info on enamikus ettevõtetes segi nagu puder ja kapsad:
- killustunud
- vastuoluline
- poolik
Puudub single source of truth.
Teadmus on märksõnastamata, indekseerimata, kataloogimata.
AI ei ole maagiline lahendus, kui sellele antav kontekst on kesine. Enne kui ettevõte paigaldab „nutika” juturoboti, peab keegi vastama küsimusele:
kust robot teab, mis on õige vastus?
Kui vastust pole, tulebki välja robot, mis on loll nagu lauajalg.
Edvinsson nägi 30 aastat tagasi, mis tegelikult loeb: kontekst, mille sa AI-le oskad anda. Ta lihtsalt nimetas seda teisiti. Teadmised, mida konkurent ei tea. Suhted, mida ei saa kopeerida. Protsessid, mis on välja kujunenud aastate jooksul. Kogemused, mis elavad töötajate peades. Millest äsja kirjutas HBR „When Every Company Can Use the Same AI Models, Context Becomes a Competitive Advantage”.
AI ajastu konkurentsieelis on KONTEKST.
Mis on kontekst ja kuidas seda ehitada?
Kontekst ei ole lihtsalt informatsioon.
See on: informatsioon + tähendus + rakendatavus
Kui sinu AI süsteem teab, et teie ettevõttes tähendab „strateegiline klient” üle kolme aktiivse projektiga partnerit – see on kontekst. Kui ta teab, milline lähenemine töötab teie konkreetse kliendisegmendis – see on kontekst. Kui ta teab, milliseid vigu te 2024. aastal tegite ja mida sellest õppisite – see on kontekst.
Seda konteksti ei saa osta.
Ei saa Google’ist otsida.
Ei saa ChatGPT-lt küsida.
Aga seda saab ehitada. See on „raamatukogu ehitamine” mida Edvinsson 1994 tahtis teha — nüüd on selleks esimest korda inimkonna ajaloos toimivad tööriistad tegelikult olemas.
Kuidas ehitada „äriraamatukogu”?
Ärisemantika
Esmalt lepitakse kokku, mida sõnad teie organisatsioonis tähendavad. Sest iga intelligentne vestlus algab definitsioonide kokkuleppimisest. „Klient”, „projekt”, „valmis”, „strateegiline”: kõik need on teie kontekstis spetsiifilised. Ilma definitsioonideta valitseb ettevõttes pidev madalafooniline kaos, mis kurnab inimesi, süsteeme, kliente. Kui sa selle kaose automatiseerid, siis sa lihtsalt võimendad seda kaost, vihastad oma töötajaid ja kliente endisest tõhusamalt välja.
Kanoniseerimine
Vastuolulisest infost tehakse üks Single source of truth. Viis müügimeest räägivad ühest ja samast kliendikategooriast erinevate sõnadega – kanoniseerimine tähendab, et neist koostatakse üks kokkulepitud definitsioon.
Märksõnastamine
Teadmised märgistatakse nii, et need on kiiresti leitavad. Ilma hea märgistamiseta on AI pime. Ta ei leia õiget infot isegi kui see on olemas. Mis kasu on sul raamatukogust, kui sa ei suuda sealt üles leida raamatuid, mis käsitlevad sind huvitavat teemat Teadmised tuleb indekseerida, kataloogida – kui sa täpselt ei tea, kus vajalik raamat asub, pead terve raamatukogu läbi tuhlama. Korralik raamatukogu kataloog ütleb – ruum 2, sektsioon A, kolmas riiul, keskel.
Struktureerimine – teadmuse vundament
Teadmistest on kasu siis, kui mõistad, kuidas need on omavahel seotud, mis millest tuleneb, mis on mille eeldus. Kui suudad fakte ja teadmisi kasutada loogiliseks aruteluks, mõttekäikudena. Iga korralik teadmistekogu on ristviidatud, näiteks Wikipedia.
Metoodika mida selle vundamendi ladumiseks kasutatakse, on KRR – Knowledge Representation and Reasoning. Teadmuste graafid, mõistekaardid, semantilised veebid.
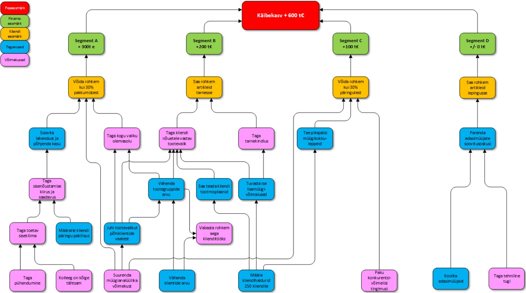
Ma olen kasvustrateegiate koostamisel aastaid kasutanud teadmuste graafi, kirjeldame kasvustrateegiat eesmärgipuu tüüpi graafina. Allpool toodud graafil on roosa värviga esile tõstetud võimekused, mis vajavad korraliku sisemist teadmiste andmebaasi – see on sinu raamatukogu teemaviidete kogumik.

Joonis 5. Käibekasv + 600£
Pidev uuendamine. Teadmised uuenevad üha kiiremas tempost. Neid tuleb juurde, muutuvad sügavamaks, osad teadmised vananevad. Teadmus on dünaamiline. Raamatukogu, mida ei uuendata, sureb.
Võti on endiselt inimene
Tööriistad on olemas. Talletamine on lihtsam kui kunagi varem. Aga süstematiseerimine?
See on endiselt inimese ülesanne. Keegi peab otsustama: mida talletame? Kuidas kategoriseerime? Mis märksõnu kasutame? Milliseid teadmisi prioritiseerime? Kes vastutab uuendamise eest?
Edvinssoni idee polnud vale. Lihtsalt teadmiste mõõtmisest on vähe. Neid peab aktiivselt koguma, struktureerima ja taaskasutama.
AI demokratiseerib tööriistad. Aga ei demokratiseeri oskusi, tahet ja strateegilist mõtlemist, mis
on vajalik organisatsiooni „raamatukogu” ehitamiseks.
Mis kõige olulisem – sa võid LLMile ette sööta tuhandeid faile oma kõvakettalt. Aga kui sa pole neid süsteemselt organiseerinud, siis LLM arvab, et sinu süsteemitus ongi süsteem. Ja hakkab seda võimendama.
Lõpetuseks
Leif Edvinsson näitas 30 aastat tagasi, et organisatsiooni tõeline väärtus peitub teadmistes. Tol ajal ei suudetud neid talletada, sest tööriistad puudusid. Knowledge Management üritas 20 aastat sama
probleemi lahendada ja ebaõnnestus samadel põhjustel.
AI on esimene tehnoloogia ajaloos, mis teeb teadmushalduse päriselt teostatavaks.
Küsimus on lihtne:
kas sinu ettevõte ehitab parema „raamatukogu„ kui konkurent?
👉 Kui soovid süsteemselt tuvastada oma ettevõtte unikaalseid tugevusi ja muuta need konkurentsieeliseks,
siis Eristumise workshop on alustamiseks parim tööriist.
💬 Küsimused ja kommentaarid
Kommenteeri teemat LinkedIni või Facebooki postituses või kirjuta mulle otse LinkedInis.
Mind huvitab väga, kuidas sina seda näed.
🔗 Jaga sõpradega:
Kui keegi sinu tuttavatest kasutab AI-d tööks, saada see artikkel talle edasi.
—
📥 Tahad jooksvalt infot?
Telli uudiskiri ja saad iganädalaselt kasulikke teadmisi.
Uudiskirjas jagan ka eksklusiivset sisu, mida blogis alati ei ole. Ilmub 1× nädalas.
👉 Uudiskiri: Tellin StrateegiaAI uudiskirja