Mõtle korraks oma ettevõtte eelmise aasta kasvu peale. Oli see rohkem või vähem kui 10%?
Sa tead, et kasv oleks võinud olla suurem. Aga kui palju suurem? Ja kuidas seda eesmärki seada nii, et müügitiim usuks, et oluliselt suurem kasv on võimalik?
Räägin Sulle ühe ettevõtte käibe kasvatamise loo – käive 9,5 M€, aastane käibekasv 230 t€ ehk 2,4%. Ambitsioon on saavutada käibekasv 3,5% ehk 330 t€.
Analüüsisin selle ettevõtte käibekasvu klientide vaates, reastades ja kumuleerides kliendid kasvu järgi.

Joonis 1. Klientide käibekasvu analüüs
Ja mis selgus – käibekasvu kahekordistamiseks on vaja vältida paarikümne kliendi ostumahu kahanemist! See oli üks, kuid mitte ainus käibekasvu allikas, millesse kõik ka uskusid.
Selgetest käibekasvu allikatest üksi ei piisa, kui tiimis pole üksmeelt selles, mida peab tegema, et kasv tõepoolest saavutada. Võimalikke edutegureid on kümme korda rohkem kui aega nendesse panustamiseks. Isegi seda aega pole, et eduteguritest kõige tähtsamad, kriitilised edutegurid välja valida ja kokku leppida, kes nende eest vastutab.
Mul on Sulle pakkumine – leia oma tiimiga üks päev aastas ja ma luban, et selle päeva lõpuks on Sul tiimiga kokku lepitud käibekasvu eesmärgid, tegevuste fookus ja vastutus. Ja kõigil on selgus, kui palju on võimalik saavutada ning mida selleks tegema peab.
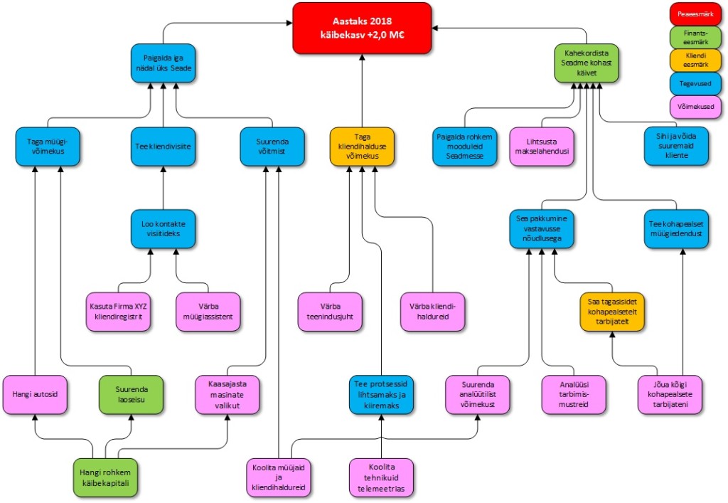
Tulemuseks on käibekasvu strateegia, mis on vormistatud eesmärgipuuna

Joonis 2. Kasvupuu
See on väga lühike kirjeldus sellest, kuidas töötab minu Kasvustrateegia workshop, ja mida selle käigus on võimalik saavutada. Tegemist on protsessiga, mis ühe päeva jooksul võtab kokku võtmeisikud, ja aitab omavahelises koostöös leida just need edutegurid, mis käibekasvu kõige rohkem panustada saaksid. Päeva jooksul vormistub selgelt välja kasvupuu, ja tegevused ning vastutajad, kelle panus on kriitiline käibekasvu saavutamiseks. Rohkem infot workshopi kohta võib lugeda minu kodulehelt.